伟德国际(betvlctor·1949)始于英国-Macau Bellwether
设为首页
|
加入收藏
|
联系我们
首页
关于我们
伟德国际1949始于英国简介
现任领导
专业介绍
团队队伍
总体简介
团队队伍
党建工作
组织机构
规章制度
理论学习
主题活动
教学管理
教学动态
规章制度
展览信息
科学研究
规章制度
科研动态
通知公告
员工工作
组织机构
规章制度
员工活动
就业服务
办学特色
剪纸
陶艺
特殊教育
冰雪
下载中心
首页
>
教学管理
>
规章制度
>
正文
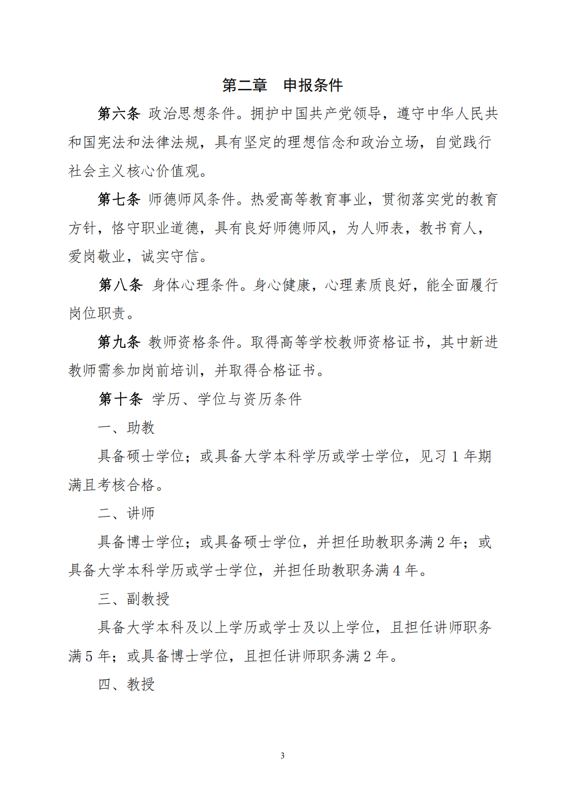
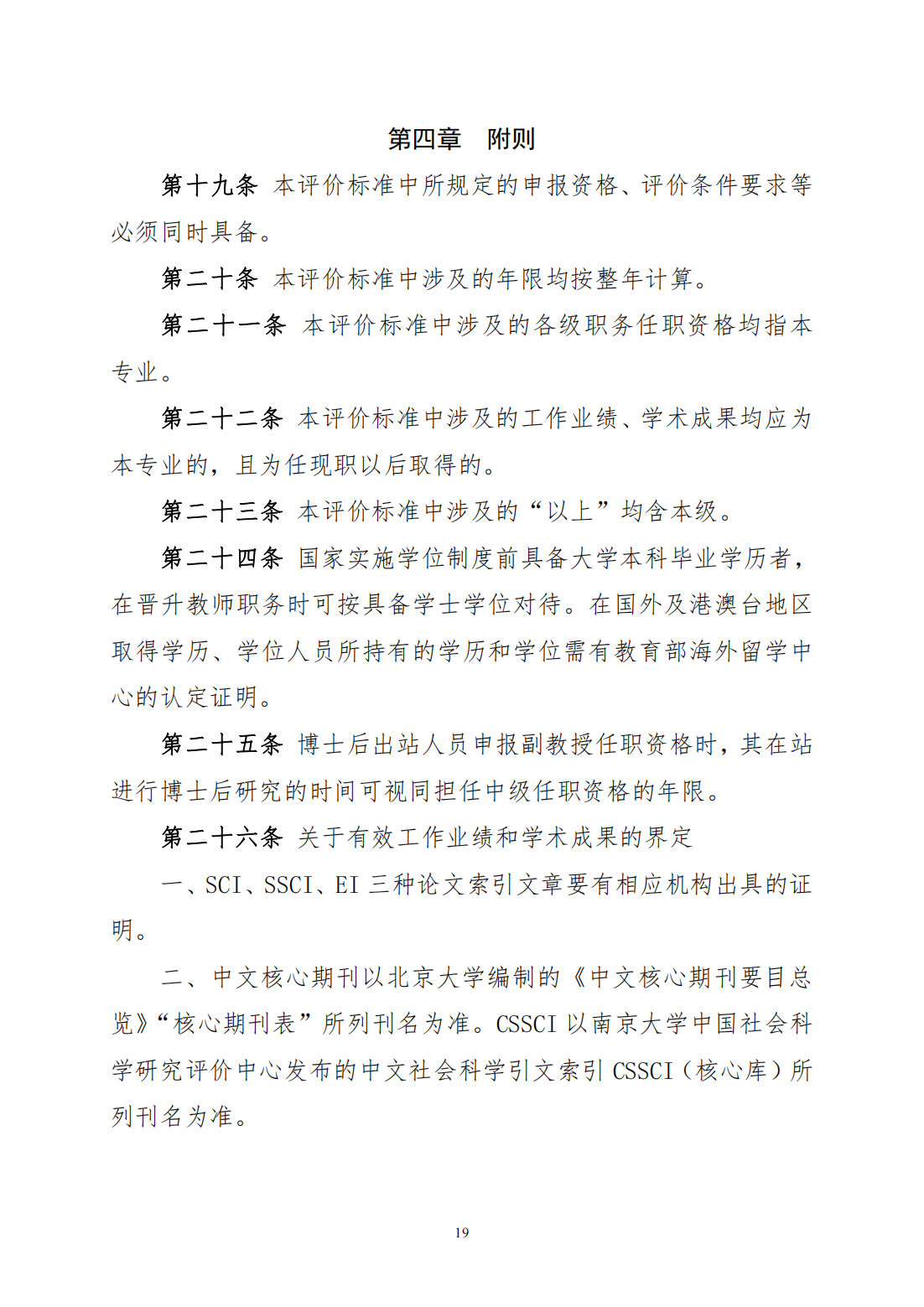
伟德国际1949始于英国教师系列专业技术职务任职资格评价标准
来源:伟德国际1949始于英国
时间:2025-05-22
上一条:
伟德国际1949始于英国老员工学科竞赛管理办法(修订)
下一条:
伟德国际1949始于英国科研工作量计量方法